TEAC CORPORATION

CF-506A

Device Type

Internal CD-ROM, Floppy Drive

Interface

ATAPI, Floppy

Spin Rate (Read)

1x, 2x, 4x

Formats Supported Read

CD-XA, CD-DA, CD-I, CD-ROM (Mode 1), Photo-CD, Video CD

View

Top

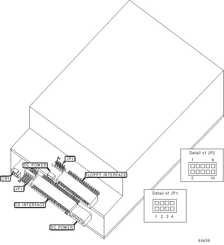
CONNECTIONS

Function

Label

Audio line out

CN1

USER CONFIGURABLE SETTINGS

Setting

Label

Position

» Factory configured - do not alter

JP2

Pins 5 & 7, 8 & 10 closed

ATAPI MASTER/SLAVE

Setting

JP1/1

JP1/2

JP1/3

JP1/4

» Single drive only

Closed

Open

Open

Open

Master in two drive system

Open

Closed

Open

Open

Slave in two drive system

Open

Open

Closed

Open

Master/slave determined by cable select

Open

Open

Open

Closed