STONE MICROSYSTEMS (AUSTRALIA) LIMITED
MULTIVIDEO-VGA
|
Card Type |
Video card |
|
Video Chipset |
Trident 8900B (on video module) |
|
Maximum Video Memory |
4MB DRAM (up to 1MB per video module) |
|
I/O Options |
Daisy chain connector, keyboard ports (4), serial ports (4), VGA out (4) |
|
Data Bus |
16-bit ISA |
|
Video Types Supported |
XVGA |
|
Highest Resolution Supported |
1024 x 768 |
|
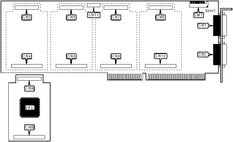
CONNECTIONS | |||
|
Function |
Label |
Function |
Label |
|
Video, keyboard, and serial ports 1 and 2 via DB-26 connector |
CN1 |
Header for video module 3 |
CN8 |
|
Video, keyboard, and serial ports 3 and 4 via DB-26 connector |
CN2 |
Header for video module 4 |
CN9 |
|
Header for video module 1 |
CN3 |
Header for video module 4 |
CN10 |
|
Header for video module 1 |
CN4 |
Daisy chain connector |
CN11 |
|
Header for video module 2 |
CN5 |
Header to main board |
CNA |
|
Header for video module 2 |
CN6 |
Header to main board |
CNB |
|
Header for video module 3 |
CN7 | ||
|
Note:Standard DB-9 digital and DB-15 analog video, keyboard, and DB-9 serial ports are provided on included adapter cables and expansion boxes. | |||
|
USER CONFIGURABLE SETTINGS | |||
|
Setting |
Label |
Position | |
| » |
Video BIOS enabled |
SW1/4 |
Off |
|
Video BIOS disabled |
SW1/4 |
On | |
| » |
Factory configured - do not alter |
SW1/7 |
Off |
| » |
Factory configured - do not alter |
SW1/8 |
On |
|
Note:The video BIOS may be enabled on only one MultiVideo card per system. If the system contains another video card then the BIOS must be disabled on all other MultiVideo cards. | |||
|
BOARD SELECTION | |||
|
Setting |
SW1/1 |
SW1/2 | |
| » |
0 |
On |
On |
|
1 |
Off |
On | |
|
2 |
On |
Off | |
|
3 |
Off |
Off | |
|
SHARED MEMORY ADDRESS SELECTION | |||
|
Setting |
SW1/3 |
SW1/6 | |
| » |
C8000h |
On |
Off |
|
CC000h |
Off |
Off | |
|
D8000h |
On |
On | |
|
DC000h |
Off |
On | |
|
Note:Addresses of D8000h and DC000h are not supported on revisions earlier than Rev. E. | |||
|
BASE I/O ADDRESS SELECTION | ||||
|
Board |
Keyboard |
Serial |
SW1/5 | |
| » |
168h, 178h |
160h |
1F8h |
On |
|
268h, 278h |
260h |
2F8h |
Off | |
|
DRAM CONFIGURATION |
|
Each video module may contain 512KB or 1MB of video memory. The configuration and location of this memory is unidentified. |